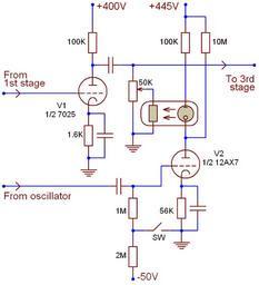
MAKE A MEME View Large Image Vactrol Fender tremolo.PNG vactrol <br>This is only a fragment explaining the concept <br> Based on schematics for Fender AA763/AB763 amp which was marketed under the Vibrolux Vibroverb Showman etc model names see http //ampwares com/...
View Original:Vactrol Fender tremolo.PNG (641x706)
Download: Original    Medium    Small Thumb
Courtesy of:commons.wikimedia.org More Like This
Keywords: Vactrol Fender tremolo.PNG vactrol <br>This is only a fragment explaining the concept <br> Based on schematics for Fender AA763/AB763 amp which was marketed under the Vibrolux Vibroverb Showman etc model names see http //ampwares com/search-classic asp q Blackface Blackface 763 schematics at ampwares com Underlying circuits patented prior to 1963 are now public history The fragment pictured here contains the second stage of the main audio channel - triode in top left <small> these amps have two parallel preamp channels with two stages each but only one is affected by tremolo </small> the vactrol driver bottom triode and the vactrol itself Closing the switch SW enables pulse-mode operation of the driver triode if SW is open the triode is locked by -50V bias When the oscillator input opens up the driver tube the neon lamp flashes on and the light-dependent resistor shunts the output of the second stage to ground Volume drops down; just how deep it drops is determined by tremolo depth potentiometer Note that the neon lamp wired in series with a 100K resistor has very low on current - one microampere It's a wimpy 12AX7 it won't make more And yet it is enough to turn the photocell fully on own East of Borschov Based on original 1963 Fender schematics 2010-11 Fender amps Vactrol Tremolo effects unit Vintage guitar effects Resistor schemas
Terms of Use   Search of the Day